
实验目的
金天阁胶囊(JTG)是一种获批的替代虎骨(TB)的药物,自2003年开始临床应用于骨质疏松症治疗。该药物由仿生TB粉末组成,其中肽和蛋白质主要富集于其他骨提取物。然而,TB作为一种珍贵的中医药(TCM)材料,在TCM研究中主要用于治疗骨质疏松症、类风湿关节炎和骨损伤。受此启发,本研究旨在探讨 JTG 是否也对胶原诱导的关节炎 (CIA) 大鼠类风湿性关节炎有缓解作用,并从血清代谢谱变化的角度探讨其潜在机制。
试验方法
使用 Nano LC-MS/MS 分析 JTG,并在 CIA 大鼠中口服给药6周。给药后,研究了JTG对滑膜炎症、骨微结构和骨代谢的干预作用,并通过代谢组学研究了JTG对CIA大鼠血清代谢谱的影响。

图1 动物实验设计与过程示意图
实验结果
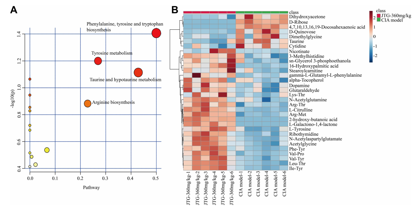
在 JTG 中鉴定出9种生物活性肽。在动物治疗中,JTG通过调节骨量减轻CIA大鼠足肿胀(P < 0.01)、关节炎严重程度(P < 0.01)和滑膜组织增殖,以及踝关节炎症细胞浸润,减少骨丢失,改善骨微结构吸收和形成,特别是增加骨矿物质密度(BMD)(P < 0.05)、骨体积分数(BVF)(P < 0.05)、小梁数量(Tb.N)(P < 0.05)和减少小梁分离(Tb.Sp ) ( P < 0.05)。此外,CIA大鼠血清IL-6显着下调(P< 0.05)。此外,代谢组学分析显示,在 360 mg/kg 剂量下,CIA 模型与 JTG 相比,32 种代谢物受到显着调节( P < 0.05)。通路分析表明JTG参与了苯丙氨酸生物合成的调控。
本研究中的代谢组学:
1.代谢组学
进行多因素分析以研究组间的代谢差异。在整个运行过程中定期注入QC样品(每4个样品),以监控系统的稳定性,结果表明,LC-MS分析方法稳定可靠。
正离子模式下PCA的累积解释率为R2X = 0.607, Q2= 0.285,负离子模式下PCA的累积解释率为R2X= 0.644, Q2 = 0.284。在图2中,交叉坐标的主成分1 (PC1)和坐标的PC2分别表示第一主成分和第二主成分的得分。PC1和PC2的PCA方差百分比在正离子模式下分别为20.6%和11.5%(图2A),负离子模式下分别为20.3%和14.3%(图2B)。图2结果显示,CIA模型组与正常组样品有明显的分离,提示CIA大鼠发生了代谢变化。JTG给药后,360mg/kg和720 mg/kg剂量组的样品与CIA模型组大体分离。上述结果提示,JTG可逆转CIA大鼠血清代谢变化。由于动物使用的JTG 360 mg/kg的剂量是由临床给药给人的剂量转换而来的,因此以下代谢组学分析数据主要以JTG 360 mg/kg剂量组的样品。这些PCA图显示的是原始数据的分布,说明JTG三个剂量组和模型组与正常对照组明显分离,结果表明,该方法具有较好的稳定性和较高的数据质量。

图2 PCA评分图显示了血清样本和QC之间的初步分离
2.CIA大鼠潜在生物标志物的鉴定
为了更好地理解负责分类的变量,OPLS-DA在正离子和负离子模式下都受到监督。经过200个排列后,R2Y和Q2Y的截距值分别为0.905和0.159(图3A)。R2Y的值接近于1,说明所建立的模型符合样本数据的真实情况,Q2Y截距为负值,表明模型具有鲁棒性,过拟合和可靠性风险较低。然后进一步显示正离子模式下正常组和模型组之间的OPLS-DA评分图(图3B),采用S-plot图来确定导致正常组和模型组之间显著差异的代谢物改变(图3C),p[1]的值表示X变量对组的影响,p(corr)[1]表示X变量影响的可靠性。因此,S-plot左下角和右上角的代谢物是至关重要的。总之,根据代谢物的分布趋势,可以进一步确认CIA模型建立成功。

图3 CIA大鼠血清标本的UHPLC-Q/TOF-MS分析
3.JTG逆转CIA大鼠血清代谢变化
为了研究JTG对CIA大鼠血清代谢谱的影响,本研究建立了OPLS-DA评分图来描述JTG干预后正常对照组和模型组之间的变化,以及观察三种剂量组中CIA大鼠血清代谢变化。在200次置换后,模型组和360 mg/kg JTG剂量组之间的OPLS-DA分析参数在正离子模式下为R2Y=0.998和Q2Y=0.0249(图3D)。JTG三个剂量组的正离子模式评分图与模型组完全分离,360mg /kg JTG剂量组的结果如图3E-F所示。上述结果表明,与模型组相比,JTG组大鼠的血清代谢模式发生了显著变化。360 mg/kg剂量CIA模型组与JTG组比较,共鉴定出32种差异代谢物;180 mg/kg、720 mg/kg剂量JTG组与CIA模型组比较,分别共鉴定出13种、30种差异代谢物。
此外,MetaboAnalyst 5.0通路分析的结果暗示了潜在的重要通路,提示JTG(360 mg/kg)干预CIA大鼠的可能途径为苯丙氨酸、酪氨酸和色氨酸的生物合成途径及牛磺酸、亚牛磺酸和酪氨酸的代谢途径,以及精氨酸的生物合成途径(图4A)。此外,热图直观地反映了每只大鼠样本的各代谢变化,如热图所示,与CIA模型大鼠相比,服用360 mg/kg剂量的JTG大鼠的血清生物标志物水平(图4B)得到显著回调。

图4 利用MetaboAnalyst5.0在线数据库对CIA模型与JTG-360 mg/kg组的通路影响进行预测
研究结论
在目前的研究中,使用药理实验和UPLC-Q / TOF-MS-based代谢组学分析来评估JTG在RA和潜在机制的影响及其相关的CIA大鼠骨质恶化,并发现JTG能够减弱足肿胀和提高松质骨结构,提高骨密度,并恢复骨代谢稳态。代谢组学分析表明,JTG在缓解RA和相关骨退化方面的作用可能与苯拉拉9、酪氨酸和色氨酸的生物合成有关。上述结果表明,已获批准的TB替代品JTG被证明是RA治疗的潜在候选药物。
原文链接:
https://pubmed.ncbi.nlm.nih.gov/34949931/

